精灵手表最全游戏攻略解说_精灵手表最新游戏技巧通关
精灵手表最全游戏攻略解说_精灵手表最新游戏技巧通关
精灵手表最全游戏攻略解说_精灵手表最新游戏技巧通关
精灵手表最全游戏攻略解说_精灵手表最新游戏技巧通关
精灵手表最全游戏攻略解说_精灵手表最新游戏技巧通关
精灵手表最全游戏攻略解说_精灵手表最新游戏技巧通关
精灵手表最全游戏攻略解说_精灵手表最新游戏技巧通关
精灵手表最全游戏攻略解说_精灵手表最新游戏技巧通关
精灵手表最全游戏攻略解说_精灵手表最新游戏技巧通关
精灵手表最全游戏攻略解说_精灵手表最新游戏技巧通关
精灵手表最全游戏攻略解说_精灵手表最新游戏技巧通关
精灵手表最全游戏攻略解说_精灵手表最新游戏技巧通关
精灵手表游戏攻略
一、游戏简介
《精灵手表》是一款充满奇幻色彩的游戏,玩家将置身于一个充满神秘精灵的世界中。通过捕捉、培养精灵,与其他玩家进行对战,探索未知的地图等丰富玩法,体验游戏的乐趣。
二、角色与精灵系统
1. 角色创建
在游戏开始时,玩家可以根据自己的喜好创建角色。虽然角色外观的选择相对多样,但目前来看,角色的属性差异不大。选择一个自己喜欢的形象会让你在游戏过程中更加愉悦。
2. 精灵种类
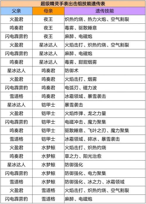
游戏中的精灵种类繁多,涵盖了不同的属性,如草、火、水、电、飞行、地面等。每种属性的精灵都有其独特的技能和特点。例如,草属性的精灵在面对水属性敌人时有一定的克制效果,而在面对火属性敌人时则比较弱势。
精灵的品质也有所不同,从普通到史诗、传说等。高品质的精灵通常具有更强的属性和更独特的技能。
三、捕捉精灵技巧
1. 出现地点
不同的精灵会出现在不同的场景中。例如,森林场景中容易出现草属性和一些飞行属性的精灵;火山场景则可能是火属性精灵的聚集地。熟悉各个场景的特点可以帮助你更有针对性地去捕捉精灵。
注意一些特殊的地点,如隐藏洞穴或者神秘花园,这些地方可能会刷新出稀有的精灵。
2. 捕捉道具
游戏中有多种捕捉道具,如精灵球、高级精灵球等。普通精灵球适用于捕捉一些常见的精灵,而对于稀有或者高品质的精灵,最好使用高级精灵球,这样可以提高捕捉的成功率。
在使用精灵球时,要注意观察精灵的状态。如果精灵处于虚弱状态(例如被你的其他精灵攻击到一定血量),捕捉的成功率会大大提高。
四、精灵培养攻略
1. 等级提升
参与战斗是提升精灵等级的主要途径。你可以通过完成主线任务、支线任务、参与PVP(玩家对战玩家)或者探索副本等方式让精灵获得经验值。
还可以使用一些经验道具,如经验果实等,快速提升精灵的等级。但要注意合理使用,避免浪费。
2. 技能升级
精灵的技能可以通过消耗一定的资源进行升级。优先升级核心技能,这样可以在战斗中发挥更大的作用。
有些技能在升级到一定程度后会解锁额外的效果,所以要关注技能的升级进度。
3. 装备强化
为精灵配备合适的装备可以提升它们的属性。装备可以通过打怪掉落、完成任务或者在商店中购买获得。
不断强化装备,提高其品质和属性加成。强化装备需要消耗一定的材料和金币,要合理规划资源的分配。
五、战斗策略
1. 属性克制
在战斗中,要充分利用属性克制的原理。例如,如果对方派出的是水属性的精灵,你可以派出电属性的精灵,这样可以造成更高的伤害。
也要注意自己的精灵阵容,避免出现属性单一的情况,以防被对方针对。
2. 技能搭配
不同的精灵技能有不同的效果,如攻击技能、防御技能、控制技能等。在组建战斗阵容时,要有合理的技能搭配。
例如,可以先使用控制技能将对方的精灵定住或者眩晕,然后再使用高伤害的攻击技能进行打击。
六、PVP对战技巧
1. 了解对手
在参加PVP对战之前,尽量了解对手的精灵阵容和战斗风格。如果可能的话,观察对手之前的对战录像,分析他们的优势和劣势。
2. 阵容调整
根据对对手的了解,调整自己的精灵阵容。可以选择一些能够克制对方核心精灵的精灵出战。
要注意阵容的平衡性,包括属性平衡、技能平衡等方面。
3. 战斗节奏把握
在对战过程中,要把握好战斗节奏。不要急于进攻,先观察对方精灵的状态和行动,再做出相应的决策。
如果自己的精灵处于劣势,可以尝试使用一些特殊的道具或者技能来扭转局势。
七、探索与任务
1. 地图探索
游戏中的地图非常广阔,充满了各种神秘的地方等待你去探索。在探索过程中,要注意收集各种资源,如金币、材料等。
还可能会遇到一些隐藏的任务或者剧情,完成这些可以获得丰厚的奖励。
2. 任务系统
游戏中有丰富的主线任务和支线任务。主线任务是推动游戏剧情发展的关键,而支线任务可以获得额外的奖励。
在接取任务时,要根据自己的实力和当前的游戏进度来选择合适的任务。
八、社交系统
1. 加入公会
加入一个活跃的公会可以让你在游戏中获得更多的帮助和支持。公会成员可以一起完成公会任务、参与公会活动,还能互相交流游戏心得和经验。
2. 与其他玩家互动
在游戏中,你可以与其他玩家进行互动,如聊天、交易精灵等。通过与其他玩家的交流,可以获取更多关于游戏的技巧和信息。
《精灵手表》是一款非常有趣的游戏,通过掌握以上的攻略技巧,相信你一定能够在游戏中取得更好的成绩。
永劫无间玩不明白怎么办
“永劫无间”在游戏圈占有一席之地。对于新手来说,这款游戏的门槛显然是较高的。如果你正不知所措,别担心,我们将为你提供一份详尽的新手指南,帮助你一步步深入这个丰富
星际战甲设计图有什么用
设计图是一种游戏元素,提供了各种设备、武器或装备的生产指导。从游戏全局角度来看,《星际战甲》中的设计图属于一个非常基础但又核心的元素,它对繁荣游戏经济、提升用户
宝藏世界黄金战争龙蛋有什么用
《宝藏世界》玩家在其中扮演一位宝藏猎人,带领自己的部队攻击其他玩家的城堡,夺取他们的黄金。游戏的策略性、即时战斗的刺激感,以及丰富的社交互动,都使《宝藏世界》受
赛博朋克2077开局选什么身份
不论是在我心中,还是在众多玩家心中,赛博朋克2077都是一部如同自个儿梦想的变现,神秘又震撼,充满未来科技的城市中我们可塑造的角色处境和命运。这款游戏在开局时,
Powered by 迪尔玛下载站 RSS地图 HTML地图
Copyright Powered by站群 © 2013-2024备案号:苏ICP备2023018651号-1