方舟生存进化饲料获取与制作全攻略_最新高效养殖技巧
方舟生存进化饲料获取与制作全攻略_最新高效养殖技巧
方舟生存进化饲料获取与制作全攻略_最新高效养殖技巧
方舟生存进化饲料获取与制作全攻略_最新高效养殖技巧
方舟生存进化饲料获取与制作全攻略_最新高效养殖技巧
方舟生存进化饲料获取与制作全攻略_最新高效养殖技巧
方舟生存进化饲料获取与制作全攻略_最新高效养殖技巧
方舟生存进化饲料获取与制作全攻略_最新高效养殖技巧
方舟生存进化饲料获取与制作全攻略_最新高效养殖技巧
方舟生存进化饲料获取与制作全攻略_最新高效养殖技巧
方舟生存进化饲料获取与制作全攻略_最新高效养殖技巧
方舟生存进化饲料获取与制作全攻略_最新高效养殖技巧
方舟生存进化饲料游戏攻略
一、游戏介绍
《方舟生存进化》是一款充满挑战与刺激的多人在线生存游戏。游戏背景设定在一个神秘的史前世界,玩家将置身于一个充满恐龙、古老生物和未知危险的岛屿之上。在这里,玩家需要在资源匮乏、危机四伏的环境中努力生存下来。
游戏中,玩家可以探索广袤的地图,寻找各种资源,如木材、石头、矿石等,用于建造住所、制造工具和武器。玩家还可以捕捉和驯服恐龙等生物,与它们建立伙伴关系,共同应对各种威胁。除了生存,玩家还可以与其他玩家合作或者竞争,发展自己的部落,建立强大的文明。
二、角色说明
在游戏中,玩家将扮演一名幸存者,初始拥有一个基础的角色形象。随着游戏的进行,玩家可以通过获取经验和升级来提升角色的属性和能力。角色属性包括生命值、饥饿值、口渴值等基本属性,以及力量、敏捷、智力等特殊属性。
不同的属性在游戏的各个方面都有着重要的作用。例如,力量属性影响玩家近战攻击力和搬运重物的能力;敏捷属性影响玩家的移动速度和闪避几率;智力属性则与科技研发和一些特殊能力相关。
三、游戏规则
1. 生存规则
玩家需要在游戏世界中收集资源,满足自身的生存需求,如食物、水和庇护所。如果饥饿值、口渴值或生命值降为零,角色将死亡。
玩家需要防范各种危险,如恐龙的攻击、恶劣的天气条件和自然灾害。在遇到危险时,玩家可以利用武器、工具或者寻找安全的地方躲避。
2. 建筑与制造规则
玩家可以使用收集到的资源建造各种建筑,如房屋、仓库、栅栏等。建筑的建造需要消耗一定的资源和时间。
玩家还可以制造各种工具和武器,如斧头、铲子、弓箭等,以提高自己的采集效率和战斗能力。制造过程同样需要资源和时间。
3. 生物捕捉与驯服规则
玩家可以捕捉各种生物,如鱼类、小型哺乳动物和恐龙。捕捉方法因生物种类而异,一般需要使用特定的工具或武器。
驯服生物需要消耗一定的资源和时间,并且需要满足特定的条件。驯服后的生物将成为玩家的伙伴,可以为玩家提供帮助和支持。
四、攻略技巧
1. 初期生存技巧
在游戏初期,玩家应该优先寻找食物和水源,以满足基本的生存需求。可以采集浆果、捕捉小型动物或者寻找河流、湖泊等水源地。
尽快建造一个简单的庇护所,以保护自己免受危险。庇护所可以选择在安全的地方建造,如高地或者靠近水源的地方。
收集资源时,要注意资源的多样性和数量。尽量收集足够的木材、石头和草等基础资源,以便后续的建造和制造。
2. 建筑与制造技巧
合理规划建筑布局,手游下载根据自己的需求和地形选择合适的建筑位置。例如,将仓库建在靠近资源采集点的地方,将住所建在安全的地方。
在制造工具和武器时,要根据自己的实际情况和需求选择合适的制造顺序。优先制造基础工具和武器,如斧头、铲子和弓箭,提高采集效率和战斗能力。
利用科技树系统,不断解锁新的建筑和制造配方。科技的提升可以帮助玩家获得更多的资源和更高的生产效率。
3. 生物捕捉与驯服技巧
在捕捉生物时,要选择合适的工具和武器,并且要注意生物的状态和行为。对于一些凶猛的生物,可以使用工具将其击晕后再进行捕捉。
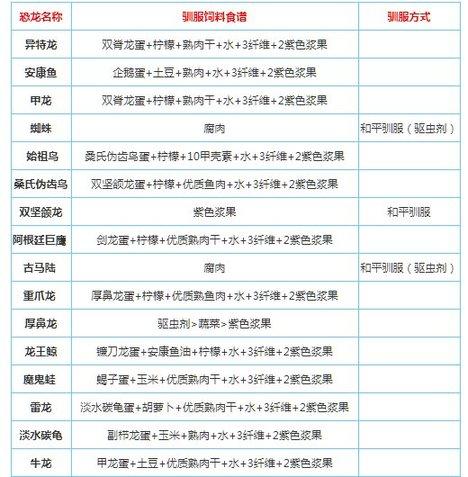
驯服生物时,要根据生物的种类和要求提供合适的饲料。一些生物可能需要特定的食物或者物品才能被驯服。
驯服后的生物需要合理培养和管理。为它们提供足够的食物和空间,培养它们的技能和属性,提高它们的生存能力和战斗能力。
五、注意细节
1. 资源管理
注意资源的消耗和储备,避免资源的浪费和短缺。在采集资源时,要根据实际需求和资源的分布情况进行合理采集。
合理利用资源,如木材可以用于建造和制作工具,石头可以用于制造武器和建筑,草可以用于制作绷带和治疗伤口。
2. 环境适应
注意游戏中的环境变化,如天气和地形的改变。不同的环境对玩家的生存和发展有着不同的影响,玩家需要根据环境的变化调整自己的策略。
利用环境中的资源和条件,如树木可以提供木材,河流可以提供水源和鱼类资源。要注意环境的危险,如沼泽地可能会导致角色陷入泥潭。
3. 与生物互动
与生物保持良好的互动关系,避免不必要的冲突。一些生物可能会对玩家造成威胁,但也有很多生物可以与玩家建立伙伴关系。
注意生物的行为和需求,如恐龙需要在特定的环境中生存和发展。为生物提供合适的生存条件和食物,可以提高它们的忠诚度和战斗力。
在《方舟生存进化》中,玩家需要全面了解游戏的规则和机制,掌握各种攻略技巧,注意细节,才能在这个充满挑战和刺激的史前世界中生存和发展。通过不断的努力和探索,玩家可以建立自己的部落,发展强大的文明,成为这个世界的霸主。
黑暗之潮契约铭文怎么搭配 铭文怎么获得
黑暗之潮契约是一款以神话为背景的格斗冒险类游戏,在游戏中我们需要选择自己的职业在这个庞大的奇幻世界中锻炼自己的战斗力以及高额的属性,在游戏中提升自己的战力的方法
失落的方舟装备如何提升品质
《失落的方舟》中装备的提升,既包括了升级也包括了提升品质。装备等级主要反映在装备的基础属性上,而装备品质则影响了装备的额外属性及特性能力的强弱。装备品质从低到高
求生之路2寂静岭第三关怎么过关
寂静岭,一个战胜恐惧的世界,吞噬万物的黑暗,寻找希望的光明。游戏《求生之路2》,在其中的寂静岭章节中,第三关是一个实足的挑战,其中处处有死亡的危机,面向玩家挥舞
吞食天地2皇陵怎么走
皇陵是《吞食天地2》中一个非常重要的副本,很多玩家都对这个副本感到头疼,不知道怎么走才能到达目标。而很多任务和秘籍都需要在皇陵中完成或者获取,如何在皇陵中找到正
Powered by 迪尔玛下载站 RSS地图 HTML地图
Copyright Powered by站群 © 2013-2026 备案号:苏ICP备2023018651号-1